kids encyclopedia robot

Common Sense facts for kids

Kids Encyclopedia Facts
Quick facts for kids
Common Sense
Commonsense.jpg
The original cover of Common Sense
Author Thomas Paine
Country United States
Language English
Published January 10, 1776; 250 years ago (1776-01-10)
Pages 47
Designations
Pennsylvania Historical Marker
Official name "Common Sense"
Type City
Criteria
  • American Revolution
  • Government & Politics
  • Government & Politics 18th Century
  • Military
  • Professions & Vocations
  • Publishing & Journalism
Designated 1993
Location SE corner of S 3rd St. & Thomas Paine Place (Chancellor St), Philadelphia. Pennsylvania, U.S.
39°56′48″N 75°08′47″W / 39.9465505°N 75.1464207°W / 39.9465505; -75.1464207
Marker Text At his print shop here, Robert Bell published the first edition of Thomas Paine's revolutionary pamphlet in January 1776. Arguing for a republican form of government under a written constitution, it played a key role in rallying American support for independence.

Common Sense is a short, powerful book, only 47 pages long, written by Thomas Paine in 1775–1776. It encouraged people in the Thirteen Colonies to seek independence from Great Britain. Paine used clear and convincing language to explain why ordinary people should fight for a fair and equal government.

The pamphlet was published without an author's name on January 10, 1776, right at the start of the American Revolution. It quickly became incredibly popular. Published in Philadelphia, Common Sense was sold everywhere and read aloud in public places like taverns. It became the best-selling American book of all time, considering the population of the colonies back then. Even today, it is still in print.

Common Sense presented strong arguments for independence, a topic that hadn't been widely discussed seriously in Britain or the American colonies before. Paine connected the idea of independence with common religious beliefs, helping to create a unique American identity. Historian Gordon S. Wood called Common Sense "the most exciting and popular pamphlet of the entire revolutionary era."

How Common Sense Was Published

Thomas Paine rev1
Thomas Paine in a portrait from around 1792.

Thomas Paine arrived in the American colonies in November 1774. This was just before the first battles of the American Revolutionary War, like the Battles of Lexington and Concord. Even though fighting had begun, most colonists were not yet thinking about complete independence from Britain. They mostly wanted to fix their problems with Britain, not break away entirely.

Paine quickly got involved in the newspaper business in Philadelphia. He started writing Common Sense in late 1775. It was first planned as a series of letters for newspapers. However, it grew too long, so Paine decided to publish it as a pamphlet instead.

The Story Behind the Printing

Benjamin Rush, a doctor and politician, suggested that Paine use a publisher named Robert Bell. Rush believed Bell would be brave enough to print the pamphlet, even with its strong ideas. The first edition came out on January 10, 1776. Bell promoted it enthusiastically, and it sold so well that a second printing was needed.

Paine was happy about the success and wanted to use his share of the profits to buy warm clothes for soldiers. However, when his friends checked Bell's accounts, they found no profits. This made Paine very upset. He told Bell not to print a second edition because he wanted to add more to the pamphlet. Bell ignored him and advertised a "new edition" anyway.

Paine then worked with other publishers, the Bradford brothers, to release his updated edition with extra writings. This led to a public argument between Bell and Paine (who was still anonymous at the time). They argued in newspaper advertisements, each accusing the other of dishonesty. This public disagreement actually made the pamphlet even more famous!

How Many Copies Were Sold?

The pamphlet's huge success and the public arguments helped it sell an incredible number of copies. Some historians believe that almost 100,000 copies were sold in 1776. Paine himself claimed 120,000 copies were sold in just the first three months. One expert estimates that 500,000 copies were sold in the first year across America and Europe.

Besides printed copies, many handwritten summaries and full copies were also shared. Paine allowed almost anyone to publish his work, even in other countries. It was very popular in France, though some parts criticizing kings were removed there. At least one newspaper, the Connecticut Courant, printed the entire pamphlet in its February 19, 1776, issue.

Paine managed to keep his identity a secret for nearly three months. His name wasn't officially linked to the independence movement until March 30, 1776. Sadly, Paine never made much money from Common Sense. He lost money on the Bradford printing and chose not to keep his copyright, so he never profited from its massive sales.

Paine's Main Ideas: Government and Society

The pamphlet was divided into four main sections.

Why Do We Need Government?

In the first section, Paine talked about how people naturally form societies. He explained that society helps people be happy by bringing them together. However, he also believed that government is a "necessary evil." He thought government was needed to control the bad parts of human nature.

Paine argued that as societies grow, laws and representatives become important. This is because everyone cannot meet in one place to make decisions. This idea was very relevant to the colonists' situation.

A Look at the English Government

Paine then looked at the English system of government. He believed it had two main problems: the power of the king (monarchy) and the power of the nobles (aristocracy). He criticized these parts because they ruled based on family lines, not because they were chosen by the people or contributed to society. He questioned the balance of power between the king, the nobles, and the common people.

Kings and Queens: A Critical View

What Paine Thought About Monarchy

The second section of Common Sense focused on kings and queens. Paine argued that all people are born equal. Therefore, the idea of kings being special or having a "divine right of Kings" (meaning God chose them to rule) was false. He used examples from the Bible to support his view. For instance, he mentioned Gideon refusing to be a ruler and a story from the book of Samuel where God warns people about the problems of having a king.

Paine believed that kings often caused wars and gave away important positions, which hurt the nation. He famously wrote that "Of more worth is one honest man to society and in the sight of God, than all the crowned ruffians that ever lived."

Paine also criticized the idea of a "constitutional monarchy," where a king shares power with a parliament. Thinkers like John Locke supported this idea, believing it would limit the king's power. But Paine argued that even with limits, power tends to gather in the hands of the monarch. He wondered why people would want a king at all if they agreed that a king's power could be dangerous.

America's Path to Independence

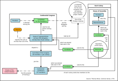
Constitution-usa-thomas-paine
Thomas Paine's ideas for a new government, similar to a constitution, as suggested in Common Sense.

In the third section, Paine discussed the conflict between Britain and the American colonies. He strongly argued that the best solution was complete independence. Paine suggested creating a "Continental Charter," which would be like an American Magna Carta. This charter would protect "freedom and property to all men, and… the free exercise of religion."

Paine proposed a "Continental Conference" to draft this charter. Each colony would send representatives to this conference. The charter would also outline a new national government, which Paine thought should be a Congress.

During the American Revolutionary War, Britain tried to gain support from various groups, including Native Americans and enslaved people, as part of their strategy during the conflict. Paine mentioned this in his pamphlet.

Paine also suggested how a new Congress could be formed. Each colony would be divided into districts, and each district would send delegates. He thought there should be at least 30 delegates from each colony, making a total of at least 390 delegates in Congress. They would meet every year and elect a president. The president would be chosen from a colony selected by a lottery, and important decisions would need a three-fifths vote from Congress.

America's Strength and Future

The fourth and final section of Common Sense showed Paine's hopeful view of America's military strength. He believed that the colonies, with their abundant lumber, could quickly build a navy strong enough to challenge the powerful Royal Navy of Britain. He felt America had all the resources and ability to become a strong, independent nation.

See also

Black History Month on Kiddle
Famous African-American Inventors:
Shirley Ann Jackson
Garett Morgan
J. Ernest Wilkins Jr.
Elijah McCoy
kids search engine
Common Sense Facts for Kids. Kiddle Encyclopedia.